Bluetooth Speaker
Homemade Bluetooth Speaker from Scratch
Year:
2022
Timeframe:
1 Year
Tools:
Product Development
Category:
Music, Technology


Overview
This project explores the hands on construction of a custom Bluetooth speaker to better understand the functionality and design principles behind audio electronics. By integrating components such as an amplifier board, treble and subwoofer drivers, and a rechargeable power source, the goal was to prototype a cost-effective, fully wireless audio system. Using unconventional materials like cardboard, the project also examined how different housings affect acoustics, aesthetics, and durability.
Results
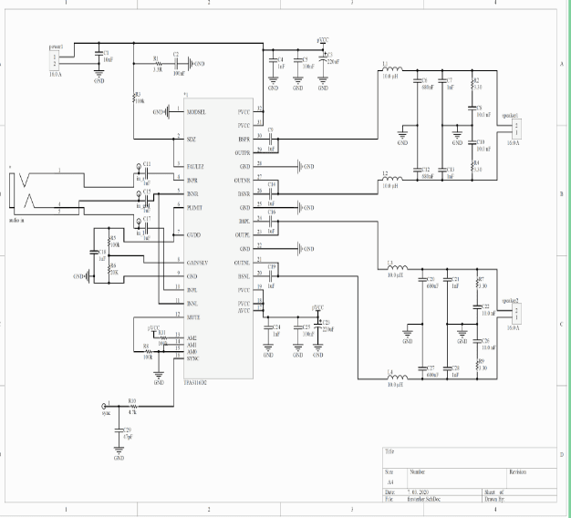
The Bluetooth speaker was successfully assembled and powered on, demonstrating initial functionality. The speaker operated for approximately 30 minutes before issues emerged, including a consistent popping noise from the left treble driver and overheating in the same area. Upon inspection, it was discovered that the treble speakers were rated at 30W—significantly lower than the 50W requirement of the amplifier board—leading to compatibility issues and potential speaker damage. Additionally, the 60W power supply may have overloaded the system. Despite these challenges, the core circuit design was correct, and audio playback was achieved. These results highlighted the importance of proper wattage matching and thermal management in DIY electronics projects.
What Would I Change.
While the initial prototype successfully demonstrated core functionality, I would focus more on refining both performance and user experience. Upgrading to higher wattage treble drivers would have ensured compatibility with the amplifier board and prevented distortion and overheating. Also, I would have integrated an interactive bluetooth module with a custom designed interface for volume control, device pairing, and battery status to elevate usability for the speaker. Lastly, I would conduct further research to identify more suitable and durable materials for the speaker’s housing to improve sound projection and give the speaker a more professional finish.



